On August 29, 2025, in the Superior Court of California, the Los Angeles County District Attorney’s Office secured the return of funds for two victims of an international pig butchering scheme. TRM Labs is proud to have supported the investigation and litigation, providing both an expert forensic report and live courtroom testimony through TRM Labs’ Director of Law Enforcement Relations, Kyle Armstrong.
The Scheme
Like so many pig butchering cases devastating victims worldwide, this scheme began with romance fraud, evolved into fake investment platforms, and ultimately relied on a sprawling network of cryptocurrency addresses to launder proceeds. Victims were persuaded to send their savings into what they believed were legitimate investments. Instead, their deposits were funneled into wallets that aggregated funds from multiple victims before being moved rapidly across exchanges and services designed to obscure the trail.
For more on so-called “pig butchering” scams listen to TRM Talks with Operation Shamrock’s Erin West here and watch this case study on “How the REACT Task Force is Tackling Pig Butchering” here.
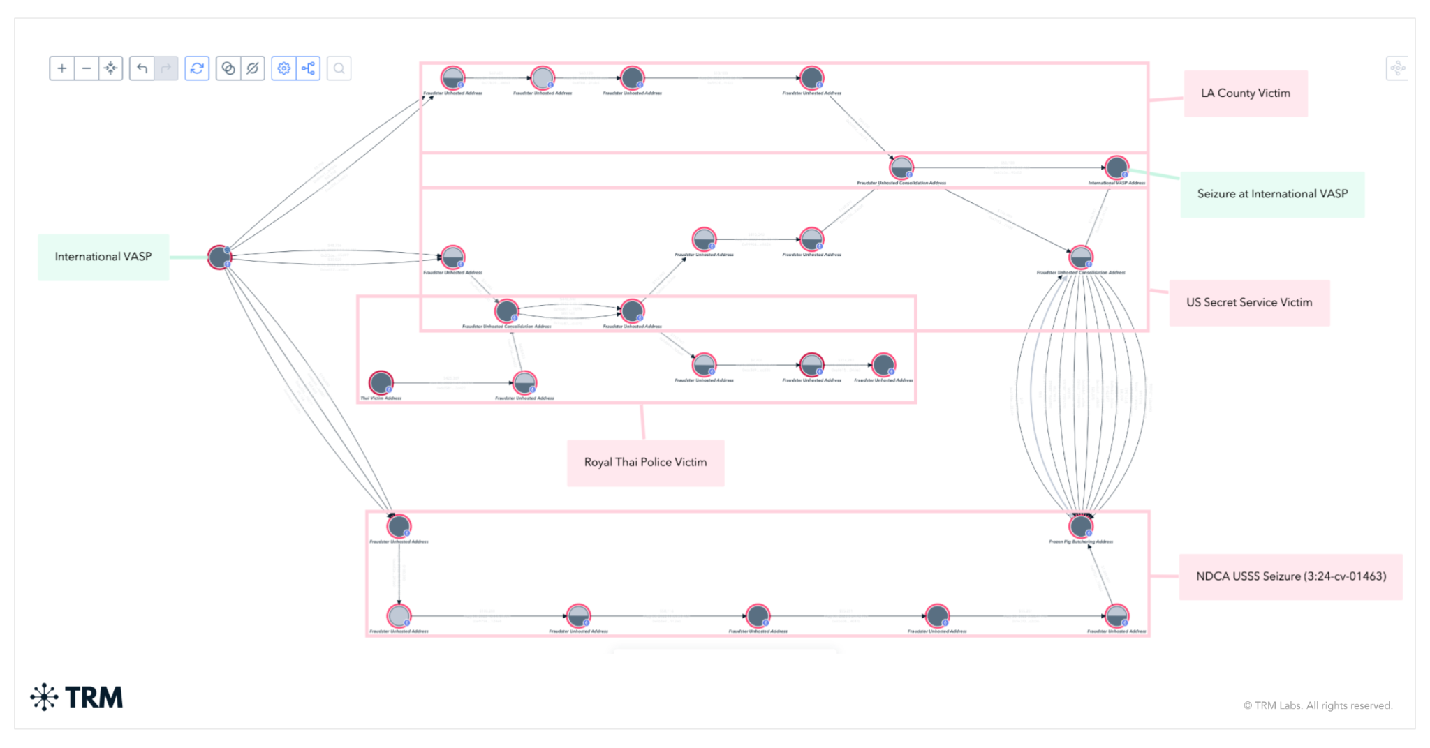
The Los Angeles County Sheriff’s Department (LASD) led the initial investigation, and, with the support of TRM, discovered that their victims’ stolen funds were commingled with assets tied to a seemingly unrelated pig butchering case already under investigation by the US Secret Service. As the cases were merged, investigators discovered that the same laundering network had absorbed funds from two additional matters — one involving an USD 8 million seizure by the Secret Service, and another tied to an ongoing case led by the Royal Thai Police.
In total, four separate pig butchering investigations were tied together by common laundering infrastructure. What looked like isolated frauds at first glance turned out to be tentacles of the same criminal enterprise.
Following the Money
Investigators mapped the commingled flows across dozens of wallets and into international exchanges. The tracing revealed that deposits from the Los Angeles victims were swept into aggregation wallets alongside funds from other pig butchering cases. Ultimately, the funds landed in accounts at an international exchange, where law enforcement was able to seize approximately USD 550,000.
This seizure marked a turning point. Rather than chasing criminals across borders with uncertain outcomes, investigators could demonstrate in court that the seized funds directly incorporated deposits from the Los Angeles victims. The District Attorney’s Office sought and won court approval to return those funds, with further forfeiture actions planned to provide restitution for additional, unidentified victims.
The Expert Report
At the heart of the case was an expert report and testimony provided by TRM’s Armstrong, a former FBI Supervisory Special Agent. His report explained why blockchain evidence is both reliable and powerful in fraud cases: blockchains are immutable, time-stamped, and publicly verifiable, making them a stronger record than many traditional banking systems.
Armstrong detailed the typical characteristics of pig butchering laundering networks — including rapid movement of funds, pooling into “aggregation hubs,” and repeated reliance on a narrow set of exchanges to off-ramp proceeds. He placed the Los Angeles case in the context of TRM’s broader intelligence, showing that the same laundering patterns were consistent across pig butchering operations globally.
Most critically, Armstrong applied Generally Accepted Accounting Principles (GAAP) to trace the victims’ funds through commingled wallets. Because four separate cases had overlapping flows, Armstrong demonstrated how proportional accounting methods allow investigators to isolate each victim’s share of recovered assets with high confidence. He emphasized that blockchain forensics, even when funds are mixed together, makes it possible to follow the “taint” of illicit proceeds and ensure restitution for victims.
The report also explained how proportional tracing has long been accepted in fraud and forfeiture cases, making it a defensible method for courts. Armstrong highlighted that criminals intentionally commingle funds to frustrate tracing, but that commingling does not erase accountability. On the contrary, it creates a pattern of behavior that advanced blockchain analytics can reveal.
Testimony in Court
In live testimony, Armstrong walked the court through visual transaction graphs showing how victim funds flowed from initial deposits through layers of wallets and ultimately into the seized exchange account. He explained TRM’s methodology for clustering, labeling, and validating addresses, emphasizing the transparency and auditability of the findings.

The testimony gave the judge confidence that blockchain tracing could meet evidentiary standards of reliability and fairness. By showing how TRM validated its methods — through cross-checks, conservative attribution, and audit trails — Armstrong demonstrated that the conclusions were courtroom-ready. His clear explanation of complex laundering patterns helped translate the forensic evidence into terms the court could act upon.
Broader Significance
This case illustrates both the scale of the pig butchering epidemic and the unique ability of blockchain forensics to bring justice to victims. Fraudsters deliberately weave together multiple scams into common laundering pipelines, hoping that the complexity will deter investigators. But blockchain’s transparency, combined with expert analysis, allows investigators to expose those connections and return funds across borders and cases.
The Los Angeles win also demonstrates how collaboration across agencies — LASD, the Secret Service, the Royal Thai Police, and the Los Angeles County District Attorney’s Office — can converge with expert private-sector support to deliver results. The merger of four separate investigations into a single case underscores how interconnected pig butchering operations really are, and how much stronger enforcement becomes when agencies pool intelligence.
Conclusion
For the victims in Los Angeles, this case brought tangible restitution. For the broader ecosystem, it set a precedent: even in the face of sophisticated, multinational pig butchering scams, courts can rely on blockchain forensics to allocate justice. TRM Labs is proud to have played a role in supporting law enforcement and prosecutors with tools, expertise, and testimony that made the difference in court.
Pig butchering schemes will continue to evolve, but this case shows that law enforcement, armed with blockchain intelligence, can keep pace — and, critically, secure justice for victims whose lives have been upended by fraud.





















