Introducing
Co-Case Agent™ empowers investigators to outpace crypto crime with AI-driven speed, while ensuring every action remains human-led and defensible

Trusted globally by leading organizations
Government agencies, financial institutions, and crypto businesses worldwide rely on TRM Labs for their blockchain intelligence needs
Why we’re different
Discover next-generation blockchain intelligence
Extensive asset coverage
TRM supports over 1.9 billion assets across 190 blockchains, including industry-leading NFT coverage and DeFi protocols
Cross-chain analytics
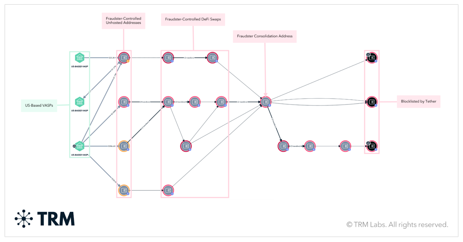
Move seamlessly between Bitcoin, Ethereum and more than a dozen other blockchains, building cohesive visualizations as you trace the flow of funds
150+ risk categories
Choose from a comprehensive set of risk indicators, including FATF's money laundering predicate offenses, to set your own risk scoring criteria
New data standard
Access the largest and fastest-growing database of illicit activity, built from proprietary threat intelligence combined with advanced data science
How can we help you?
Learn how organizations around the world are using blockchain intelligence to build trust in digital assets.
Government and Public Sector
Reach conclusions faster and build better cases to safeguard the crypto financial system
Financial Institutions
Leverage crypto as an asset class while maintaining the highest standards for AML/CFT compliance
Crypto Businesses
Demonstrate a commitment to best-in-class compliance with a platform aligned with regulatory requirements
Adapting to the modern threat landscape
Learn how blockchain intelligence is used to stay ahead of illicit actors — featuring insights from Esteban Castaño.
Our latest news and insights
Ready to get started?
Fill out the form to schedule a demo with our team.


.png)













.png)







.png)